水泵行业到底有多大潜力?
全球泵业市场规模已突破700亿美元,中国占其中近三成。城镇化、工业升级、绿色能源三大需求叠加,使水泵成为“隐形刚需”。只要水循环存在,泵就不会消失。

(图片来源网络,侵删)
哪些领域在拉动水泵需求?
- 市政给排水:海绵城市、雨污分流项目每年带来百万台增量。
- 数据中心冷却:一台大型服务器机房一年耗水可达20万吨,变频循环泵需求激增。
- 新能源配套:光伏清洗、锂电湿法工艺、氢能冷却都需要高纯泵。
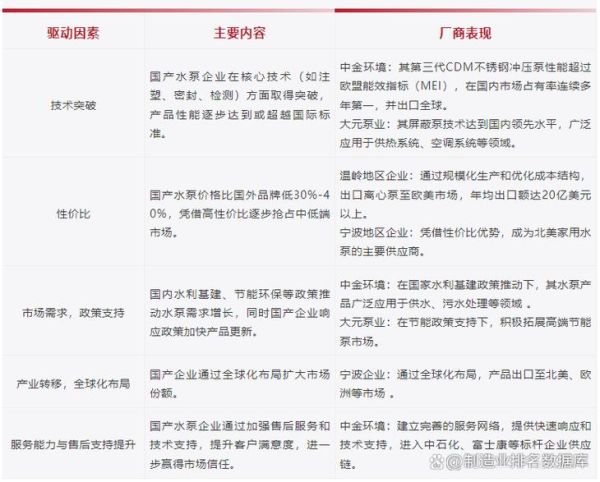
水泵技术正在发生哪些质变?
1. 永磁变频成为主流
IE5能效永磁电机+专用变频器,系统效率提升15%~25%,两年即可收回成本。
2. 数字孪生运维
通过传感器实时映射泵体状态,预测性维护让故障停机时间下降60%。
3. 材料革命
碳化硅轴承、氟塑料衬里、石墨烯涂层,使酸碱介质寿命从一年延长到五年以上。
政策红利如何落地?
《电机能效提升计划》要求2025年前淘汰低于IE3的电机,水泵作为配套件必须同步升级。欧盟ErP指令2027年再加严,出口企业提前布局高效产品可抢占20%溢价空间。
水泵企业如何抓住未来五年?
1. 做“系统”而非“单机”
把泵、管路、阀门、传感器打包成智能泵站,毛利率可从25%提升到45%。

(图片来源网络,侵删)
2. 深耕细分场景
海水淡化高压泵、半导体超纯泵、医疗灭菌循环泵,每个细分都是十亿级蓝海。
3. 出海路径选择
东南亚建厂+欧美设仓,避开反倾销税,同时缩短交货期至7天以内。
用户最关心的三个问题
Q:普通离心泵会被淘汰吗?
A:不会,但会升级为智能变频版本,低效铸铁泵三年内将退出主流市场。
Q:投资水泵工厂多久回本?
A:模块化产线+MES系统,产能5万台/年的工厂,静态回收期3.2年。
Q:小品牌还有机会吗?
A:抓住“非标定制+快速交付”缝隙市场,单年做到5000万销售额即可盈利。

(图片来源网络,侵删)
未来十年的终局想象
水泵将进化为“液体算力节点”:自带AI芯片,根据管网大数据实时调节流量与压力,成为智慧水务的末梢神经。届时,卖泵不再是卖硬件,而是卖“每立方米水的最优成本”。
评论列表