为什么生物医药突然爆发?三大底层驱动力
**1. 人口老龄化**:到2030年,全球65岁以上人口将达10亿,慢病用药需求激增。 **2. 技术成熟**:基因测序成本从2001年的1亿美元降至今天的100美元,CRISPR、AI制药、ADC(抗体偶联药物)全面落地。 **3. 政策与资本**:美国《生物安全法案》、中国“十四五”生物经济规划、欧盟Horizon Europe计划,累计投入超2000亿美元。 ---未来十年最赚钱的五大细分赛道
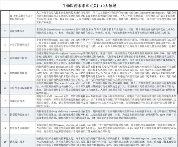
### 1. 细胞与基因治疗(CGT) - **市场规模**:2023年120亿美元→2033年预计900亿美元。 - **代表公司**:诺华的Kymriah、药明巨诺的倍诺达。 - **盈利点**:一次性治愈定价高达200-300万美元,毛利率>90%。 --- ### 2. ADC与双抗 - **技术亮点**:靶向+化疗双重杀伤,降低副作用。 - **管线数量**:全球在研ADC项目超400个,中国占35%。 - **预期峰值**:Enhertu单药销售峰值或达120亿美元。 --- ### 3. AI驱动的药物发现 - **效率提升**:传统新药研发需12-15年,AI缩短至5-7年。 - **成本下降**:临床前费用从4亿美元降至1亿美元。 - **代表企业**:Schrödinger、英矽智能已有多条管线进入临床II期。 --- ### 4. 合成生物学 - **应用场景**:生物基材料、替代蛋白、微生物疗法。 - **政策红利**:欧盟碳关税倒逼化工企业转向生物合成,2030年市场规模或达3000亿美元。 --- ### 5. 伴随诊断与早筛 - **需求痛点**:PD-1用药前必须检测MSI/dMMR,早筛可提升癌症五年生存率至90%。 - **技术路线**:ctDNA甲基化、多组学AI模型。 - **代表公司**:Grail、燃石医学。 ---中国 vs 美国:谁将主导下一轮生物医药浪潮?
**研发效率**: - 美国FDA年均批准新药50+,中国NMPA 2023年批准创新药35个,差距缩小至1.5倍。 **资本热度**: - 美国2023年生科VC/PE募资260亿美元,中国为120亿美元,但**中国CXO企业全球市占率已超30%**。 **政策差异**: - 美国IRA法案压价,中国医保谈判温和,**本土Biotech在国内市场可获得更高定价**。 ---普通人如何抓住生物医药红利?三条路径
**1. 二级市场**: - 关注港股18A、科创板第五套标准企业,如荣昌生物、康方生物。 - **筛选指标**:管线峰值销售>50亿美元、现金储备>3年运营。 **2. 一级市场**: - 参与医疗专项基金,重点押注CGT CDMO、AI制药平台。 **3. 职业转型**: - **热门岗位**:生物信息分析师、ADC工艺开发、注册事务(RA)。 - **技能门槛**:掌握Python/R、熟悉ICH Q7/Q8、英语CET-6以上。 ---风险警示:三大黑天鹅事件
- **临床失败**:90%的I期项目无法走到上市,需分散投资。 - **专利悬崖**:Keytruda 2028年专利到期,销售额或骤降80%。 - **地缘政治**:美国BIO组织已将药明康德剔除会员,供应链脱钩风险上升。 ---自问自答:现在入场晚吗?
**问:生物医药估值已高,现在入场是否接盘?** 答:参考2000年互联网泡沫,亚马逊股价回撤95%后仍涨300倍。关键看赛道与技术壁垒,**CGT与ADC仍处于早期渗透阶段**,类比2010年的移动互联网。 **问:没有医学背景能否投资?** 答:可通过**医疗主题ETF(如XBI、恒生生物科技指数)**降低个股风险,或选择CXO这类“卖水人”企业,无需押注单一药物成败。
(图片来源网络,侵删)
评论列表