一、养老产业为什么突然火了?
过去十年,中国60岁以上人口从1.8亿飙升到2.8亿,**每五个人里就有一位老人**。国家卫健委预测,2035年老年人口将突破4亿,占总人口30%以上。与此同时,**“421家庭结构”**让子女照顾力不从心,机构养老需求被瞬间放大。

(图片来源网络,侵删)
二、投资养老产业前景如何?
直接回答:前景广阔,但赛道分化明显。
- 刚性需求**:失能、半失能老人已超4000万,床位缺口达千万级。
- 支付能力升级**:城镇老人平均退休金从2012年的每月1800元涨到2023年的3600元,**中高端机构入住率反而更高**。
- 政策红利**:国家层面连续出台“城企联动普惠养老”“金融机构信贷支持”等文件,**土地、税收、补贴三线齐发**。
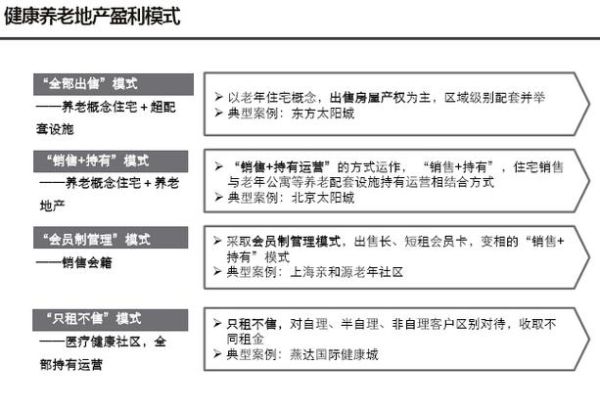
三、养老产业有哪些盈利模式?
1. 重资产模式:CCRC持续照料退休社区
代表企业:泰康之家、万科随园
核心逻辑:一次性收取**百万级入门费+月服务费**,锁定高净值客户。
- 盈利点:入门费沉淀资金做理财,年化收益可覆盖前期建设成本30%以上。
- 风险:资金回收周期长,**单床位投资成本高达30-50万元**。
2. 轻资产模式:社区嵌入式小微机构
代表企业:上海“长者照护之家”、北京“驿站养老”
核心逻辑:租赁小区配套物业,**单店投入50-80万**,主打“一碗汤距离”。

(图片来源网络,侵删)
- 盈利点:政府每张床位补贴5000-8000元,**入住率60%即可盈亏平衡**。
- 风险:物业租金上涨可能吞噬利润,**需与街道签订长期协议**。
3. 服务型模式:居家护理流量变现
代表企业:福寿康、颐家养老
核心逻辑:先通过**长护险报销**获取稳定客源,再叠加康复辅具租赁、适老化改造等增值服务。
- 盈利点:上海试点显示,**每位老人年均护理消费1.2万元**,复购率超80%。
- 风险:对护理员依赖度高,**人力成本占比超50%**。
四、普通人如何切入养老赛道?
1. 小资本试水:适老化产品电商
淘宝数据显示,**防滑浴凳、起身扶手、大字电话**等单品年销超百万件。通过1688代发模式,**启动资金仅需3-5万元**。
2. 技术赋能:智慧养老SaaS系统
为中小机构提供**智能呼叫、跌倒监测、膳食管理**等模块,按床位年费收费。某创业公司接入200家养老院后,**年收入突破千万**。
3. 资源整合:旅居养老中介
联合海南、云南等地闲置酒店,**开发“候鸟式”养老套餐**,赚取20%-30%差价。关键要**与医保异地结算系统打通**。

(图片来源网络,侵删)
五、必须避开的三大坑
- 盲目高端化**:某地产商打造“五星级酒店式养老”,月费2万起,入住率不足30%,**空置成本拖垮现金流**。
- 忽视医疗配套**:没有内设医务室的机构,**老人突发疾病时转诊纠纷频发**,导致口碑崩塌。
- 低估政策周期**:某地曾暂停养老机构备案半年,**导致在建项目无法开业**,投资人血本无归。
六、未来五年哪些细分赛道会爆发?
根据AgeClub研究院数据:
- 认知症照护**:专业床位缺口达200万张,**收费比普通床位高40%**。
- 老年教育**:中国老年大学学员仅1000万,**渗透率不足5%**,线上化空间巨大。
- 银发旅游**:60-70岁“新老人”年均出游3.8次,**定制团毛利率达35%**。
七、给新玩家的实操建议
第一步:用**“9073养老格局”**做市场验证——90%居家、7%社区、3%机构,优先选择社区和居家场景。
第二步:对接当地民政局的**“养老服务信息平台”**,获取真实需求数据,避免拍脑袋决策。
第三步:与保险公司合作开发**“护理责任险”**,降低运营风险,某连锁机构通过此举将投诉率下降70%。
评论列表