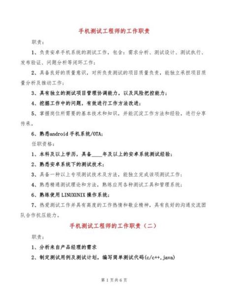
手机测试工程师到底在做什么?
很多人以为手机测试只是“点点点”,其实远不止如此。一名合格的手机测试工程师需要:

- 搭建自动化测试框架,用Python或Java写脚本跑上千台设备
- 做兼容性测试,覆盖不同芯片、屏幕、系统版本
- 跑性能测试,监测CPU、内存、帧率、功耗
- 复现用户场景,模拟地铁、电梯、弱网等极端环境
行业需求:为什么手机测试越来越吃香?
5G+折叠屏带来新挑战
5G网络切片、毫米波、SA/NSA双模,让协议一致性测试工作量翻倍;折叠屏的铰链寿命、多窗口交互,又催生机械可靠性测试新岗位。
IoT与车机互联扩大战场
手机正在成为车钥匙、智能家居中枢,测试范围从单一终端扩展到跨设备协同,懂蓝牙、UWB、CarPlay的测试人才被疯抢。
出海浪潮推高语言本地化测试
国产厂商在印度、拉美、欧洲攻城略地,需要大量多语言、多时区、多运营商测试工程师,月薪普遍比国内高30%。
薪资曲线:工作三年能拿多少?
| 城市 | 1年经验 | 3年经验 | 5年经验 |
|---|---|---|---|
| 深圳 | 12k-15k | 20k-28k | 35k-50k |
| 上海 | 11k-14k | 18k-25k | 32k-45k |
| 西安 | 8k-10k | 15k-20k | 25k-35k |
如果掌握自动化+性能+安全三板斧,跳槽一次涨薪50%并不稀奇。
职业路径:从初级到专家怎么走?
阶段一:功能测试(0-1年)
把需求文档转化为测试用例,熟练使用ADB、Logcat抓日志,能独立完成功能验收。

阶段二:自动化测试(1-3年)
用Appium或UiAutomator写脚本,让回归测试从三天缩短到三小时;开始接触CI/CD,把脚本集成到Jenkins流水线。
阶段三:专项测试(3-5年)
深入性能调优,会用Systrace、Perfetto定位卡顿;或者转向安全测试,做Frida脱壳、接口越权、敏感权限扫描。
阶段四:测试架构师(5年以上)
负责测试平台化,设计设备农场、用例管理系统;参与技术选型,评估自研还是采购第三方工具。
核心技能清单:哪些必须现在学?
- 编程语言:Python/Java二选一,Shell脚本必备
- 自动化框架:Appium、Airtest、Espresso至少精通一个
- 性能工具:Android Studio Profiler、Battery Historian、GT
- 网络协议:TCP/IP、HTTP/2、QUIC,会用Wireshark抓包
- 持续集成:Jenkins、GitLab CI、Docker容器化部署
常见疑问解答
Q:测试会被开发取代吗?
A:不会。开发关注的是“功能实现”,测试关注的是异常场景、用户体验、系统边界,两者视角互补。就像医生不会取代护士,测试岗位长期存在。
Q:大专学历能进大厂吗?
A:能。某头部厂商2023年社招数据显示,测试岗位大专占比22%,只要项目经验硬核,学历门槛比开发低。

Q:35岁会不会失业?
A:不会。测试越老越吃香,因为业务理解、风险嗅觉、跨部门沟通需要时间沉淀。很多35+测试转型做质量总监、项目经理,年薪百万不是神话。
未来五年趋势预测
- AI测试:用大模型自动生成用例、预测缺陷
- 云真机:远程调试上万台真机,降低硬件成本
- 车机融合:手机与座舱系统深度打通,测试边界继续外延
- 隐私合规:GDPR、个人信息保护法催生合规测试新赛道
给新人的三点建议
1. 先夯实基础,把功能测试做到极致,再谈自动化。
2. 主动背锅,线上事故复盘时站出来,成长最快。
3. 每半年更新一次简历,哪怕不跳槽,也要逼自己学新东西。
评论列表