一、政策与合规风险:广告还没上线就被叫停?
自问:为什么同样的创意,去年能跑,今年却收到整改通知?
答:因为《互联网广告管理办法》在2023年9月全面落地,**“一键关闭”“显著标识”“不得误导”**成为硬性指标。很多品牌把旧素材直接复用,结果触发“虚假宣传”红线。

(图片来源网络,侵删)
1. 高频踩雷点清单
- **绝对化用语**:使用“第一”“顶级”未加数据来源
- **功效承诺**:美妆、保健品直接承诺“天见效”
- **未审核素材**:医疗、金融类广告未走行业备案
2. 规避动作三步法
- 建立**“敏感词库”**:每月同步监管通报,自动过滤文案
- 引入**第三方合规预审**:法务+行业专家双签字再上线
- 设置**AB测试灰度**:先小预算投放,监控投诉率
二、数据与隐私风险:用户还没转化,就先被投诉?
自问:精准投放和侵犯隐私的边界到底在哪?
答:当**设备ID、地理位置、浏览记录**被用于跨平台追踪且未获得明示同意时,就踩到了《个人信息保护法》的高压线。
1. 典型违规场景
- **SDK暗刷**:第三方包偷偷收集MAC地址
- **重定向轰炸**:用户离开电商页面后,同类广告全网追投
- **数据出境**:把用户行为日志存到海外服务器未做安全评估
2. 合规投放四件套
- 使用**匿名化ID**(如OAID)替代IMEI
- 在落地页首屏加**“隐私选项”**,默认关闭个性化推荐
- 每季度做**PIA(隐私影响评估)**并留档
- 与DMP合作时签**“数据不出境”补充协议**
三、品牌安全风险:广告出现在恐怖网站怎么办?
自问:为什么花了大价钱,却和极端内容同框?
答:程序化购买默认**“最大化覆盖”**,若未设置关键词黑名单,系统会把广告投到任何有流量的位置。
1. 品牌伤害分级
- 一级:与**暴力、色情**同框,引发舆情
- 二级:出现在**竞品内容**下方,造成混淆
- 三级:匹配到**低质量站点**,拉低品牌调性
2. 防护工具组合
- 启用**Pre-bid反欺诈API**:在竞价前过滤可疑流量
- 设置**页面关键词黑名单**:每日更新社会敏感事件词
- 采用**Private Deal私有交易**:只投白名单媒体
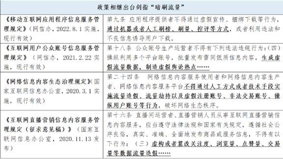
四、流量欺诈风险:预算烧完却没订单?
自问:CTR高达15%,为什么后端转化率是0?
答:**机器流量**可以模拟点击甚至表单提交,但无法完成支付。2023年AdMaster报告显示,国内无效流量占比仍达28%。
1. 识别异常信号
- **IP集中**:同一C段产生50%以上点击
- **设备异常**:UA里出现“HeadlessChrome”
- **行为断层**:点击到注册时间间隔<1秒
2. 反欺诈实战流程
- 投放前:要求ADX提供**MRC认证报告**
- 投放中:用**S2S回传**替代JS埋点,防止数据被篡改
- 投放后:拉取**原始日志**做聚类分析,标记作弊渠道
五、财务与结算风险:代理商跑路,预付款打水漂?
自问:为什么合同签了,发票开了,媒体却说没收到钱?
答:多级代理模式下,**资金截留**时有发生。2022年某知名美妆品牌就因二级代理挪用千万预算,导致双11投放腰斩。
1. 高危合作模式
- **垫资代投**:代理商先充值,后向品牌收款
- **后返政策**:媒体返点先给代理,代理再分品牌
- **私账收款**:用个人账户接收预付款
2. 资金安全三把锁
- 采用**“媒体直充”**:品牌直接打款给媒体,代理只赚服务费
- 引入**第三方共管账户**:充值需双方Ukey同时确认
- 每月做**媒体对账**:用API拉取后台消耗,与代理报表交叉验证
六、技术迭代风险:今天的主流渠道,明天会不会消失?
自问:iOS隐私新政后,Facebook广告ROI腰斩,下一个轮到谁?
答:当**Cookie淘汰、GAID限制、CTV崛起**成为趋势,依赖单一代码追踪的广告主将面临数据断层。

(图片来源网络,侵删)
1. 技术替代方案
- **Server-Side GTM**:把追踪代码从浏览器迁到服务器,规避浏览器限制
- **增量建模**:用机器学习补全因隐私政策缺失的数据
- **混合测量**:结合SKAdNetwork与自有DMP做归因
2. 组织应对策略
- 成立**“MarTech应急小组”**:每季度评估新技术影响
- 预留**15%的测试预算**:专门用于新渠道、新工具的POC
- 与技术供应商签**“功能失效退款”条款**

(图片来源网络,侵删)
评论列表