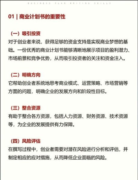
一、投资人到底在计划书里看什么?
很多创业者把商业计划书写成“产品说明书”,结果石沉大海。真正让投资人打开钱包的,是下面三件事:

(图片来源网络,侵删)
- 市场规模是否足够大:如果赛道天花板只有十亿,再努力也做不出独角兽。
- 团队是否稀缺:技术壁垒、供应链壁垒、渠道壁垒,至少占一样。
- 财务模型是否跑得通:烧钱获客可以,但LTV必须大于CAC两倍以上。
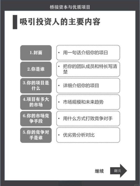
二、商业计划书结构:黄金七页就够了
超过七页的计划书,90%会被直接关掉。把每一页都当成电梯演讲,结构如下:
- 痛点页:一句话描述用户最痛的场景,最好带数据。
- 解决方案页:用流程图展示产品如何闭环,避免功能堆砌。
- 市场规模页:TAM、SAM、SOM三层拆解,用权威报告背书。
- 商业模式页:收入来源、定价策略、毛利水平,缺一不可。
- 竞争格局页:用四象限图对比,突出差异化,不要贬低对手。
- 运营数据页:MOM增长率、留存率、付费率,早期项目可放试点数据。
- 融资需求页:本轮估值、出让比例、资金用途、预计18个月里程碑。
三、如何写出让投资人“秒懂”的痛点描述?
自问:用户为什么现在必须用你的方案?
自答:把痛点拆成时间、金钱、风险三个维度。
- 时间:传统流程需要3天,我们缩短到10分钟。
- 金钱:行业平均成本200元,我们降到60元。
- 风险:人工操作错误率5%,我们系统降到0.1%。
用一句模板套用:“过去用户因为____,每年损失____,我们让____变成____。”
四、财务模型最容易踩的坑
投资人最怕“拍脑袋”的数字,三个自检问题:

(图片来源网络,侵删)
- 获客成本是否逐年下降?如果一直持平,说明没有网络效应。
- 毛利率能否随着规模提升?如果反而下降,供应链议价权存疑。
- 现金流何时转正?超过24个月的项目,多数基金直接pass。
小技巧:把敏感性分析放进附录,展示不同增速下的回报倍数,体现专业度。
五、早期项目没有数据怎么办?
用“类比+验证”组合拳:
- 类比:参考美国同类公司A轮前的关键指标,说明合理性。
- 验证:展示100个种子用户的NPS≥60,证明需求真实存在。
注意:不要编造数据,投资人会抽查原始记录。
六、路演PPT与计划书如何差异化?
计划书是“深度阅读”,路演PPT是“视觉冲击”。
| 维度 | 计划书 | 路演PPT |
|---|---|---|
| 页数 | 7页+附录 | 12-15页 |
| 文字 | 完整句子 | 短语+图标 |
| 数据 | 表格 | 动态图表 |
| 故事 | 逻辑链 | 情感共鸣 |
路演时前三分钟必须抛出“钩子”:一个惊人的行业数据或用户故事。

(图片来源网络,侵删)
七、常见拒信背后的潜台词
“我们再观察观察”=赛道太小;“团队互补性不足”=CEO没有销售背景;“估值偏高”=对商业逻辑不认可。
收到拒信后,用“3F跟进法”:
- Feedback:追问具体疑虑点。
- Fix:两周内给出解决方案。
- Forward:把进展同步给投资人,保持热度。
八、如何设计退出路径让投资人安心?
国内主流三种方式:
- 并购退出:列出3家潜在收购方,注明过往收购溢价区间。
- 港股/美股IPO:对比同类上市公司PS倍数,测算回报。
- 老股转让:提前约定跟投权,降低流动性担忧。
在计划书末尾加一句话:“预计第五年营收达到X亿时,具备被Y公司以Z倍PS收购的条件。”
评论列表