一、什么是移动互联网立项审批?
移动互联网立项审批,是指企业在启动一款面向移动端的应用、小程序或H5项目前,必须向内部战略委员会、集团信息部或外部监管单位提交可行性研究报告、预算测算、合规评估等材料,以获得“允许启动”的正式批复。

二、常见审批部门与角色分工
- 战略委员会:关注商业模式、ROI、市场容量
- 信息部/技术委员会:评估技术路线、架构风险、数据安全
- 法务合规部:审查隐私政策、用户协议、广告合规
- 财务中心:核对预算、现金流、分阶段投入计划
三、立项材料清单:缺一不可
1. 商业可行性报告
包含用户痛点、竞品对比、盈利模式、三年财务预测。
2. 技术方案说明书
需说明前端技术栈、后端架构、云资源选型、容灾方案。
3. 合规评估表
重点回答:
“App是否涉及敏感权限?”
“是否采集未成年人信息?”
“广告SDK是否取得GDPR或CCPA认证?”
4. 预算与里程碑
用甘特图拆解需求评审、UI设计、开发、测试、灰度、上线六个阶段,并匹配资金拨付节点。
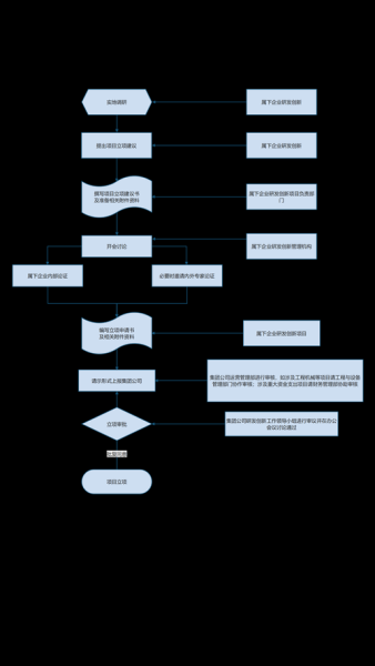
四、审批流程拆解:从提交到盖章只需15天?
- 预审:项目经理邮件提交材料,战略办2个工作日内给出补充清单。
- 初审会:各部门负责人集中评审,现场提出疑问,项目方需当场答辩。
- 修订:根据初审意见48小时内完成材料更新。
- 终审:由CIO或CTO主持的终审会,投票通过率需≥80%。
- 盖章:通过后由法务部统一编号并加盖“数字化项目专用章”。
五、实战案例:某连锁零售O2O小程序如何一次过审
背景:企业计划上线“扫码购”小程序,实现门店自助结账。

痛点提炼
传统收银排队超过5分钟,导致客单价下降12%。
技术亮点
- 采用微信小程序原生+云开发,节省服务器成本30%。
- 离线缓存机制,弱网环境仍可完成支付。
合规亮点
提前接入微信支付实名认证,用户付款环节无需再收集身份证。
财务亮点
通过门店分账模式,资金T+1直达门店账户,总部零垫资。
审批结果
初审会仅提出一条修改意见:增加老年人使用指引,补充后终审全票通过,总耗时11个工作日。
六、高频被拒原因与破解策略
| 被拒原因 | 破解策略 |
|---|---|
| 盈利模式不清晰 | 用LTV>CAC模型量化回本周期 |
| 数据出境风险 | 服务器全部选用境内可用区,并出具等保三级证明 |
| 预算超集团上限 | 拆分为MVP+迭代两期,降低首期预算 |
| 与现有系统冲突 | 提供API对接文档,证明可复用中台能力 |
七、如何提高通过率?内部人透露的5个细节
1. 提前“串部门”:在正式评审前,分别找法务、财务、技术骨干喝咖啡,收集隐性需求。

2. 用数据说话:所有预测必须附第三方行业报告,避免拍脑袋。
3. 准备Plan B:当技术路线被否时,立即抛出Flutter+WebView混合方案作为备选。
4. 控制PPT页数:不超过20页,关键数字用红色加粗。
5. 会后24小时发纪要:把评审意见、责任人、完成时间写成邮件,抄送全体委员,形成闭环。
八、常见疑问快问快答
Q:立项通过后还能改需求吗?
A:可以,但需走变更评审,金额增幅≤10%由信息部审批,超过10%需重新上会。
Q:外包团队能参与答辩吗?
A:允许,但必须签署保密协议,且核心商业数据由甲方项目经理陈述。
Q:跨地区经营需要额外材料吗?
A:若涉及跨省IDC,需提交工信部备案号;若涉及跨境支付,需补充外汇管理局批文。
九、未来趋势:审批数字化
越来越多集团上线“一站式项目管理系统”,立项材料在线填写、自动查重、AI预审,预计可将平均审批周期从15天压缩至7天。
评论列表