准备装修,却担心预算超支、合同埋坑?下面把从业十年踩过的坑、省下的钱、写过的条款一次讲透。

家装预算怎么控制?先算“三笔钱”
很多人一上来就问“我家100㎡要花多少钱”,其实没意义。真正决定花费的是下面三笔钱:
- 基础工程费:水电、泥木、防水,占硬装大头,建议预留总预算的35%—40%。
- 主材费:瓷砖、地板、橱柜、洁具,占30%—35%,最容易超支。
- 软装+家电:窗帘、灯具、冰箱、洗衣机,占20%—25%,可后期慢慢添。
把这三笔钱分别放进三个账户,超支只能从对应账户里调,**绝不互相挪用**,这是控制预算的第一步。
预算表怎么做?一张Excel就够
打开Excel,列四栏:项目、数量、单价、备注。 示例:
项目 数量 单价(元) 备注 水电改造 100㎡ 120 含开槽、布线、打压测试 地砖 80㎡ 150 广东佛山优等品 乳胶漆 300㎡ 35 立邦净味五合一
填完以后,**在总价栏加10%机动金**,防止临时增项。机动金没用完,年底直接当旅游基金。
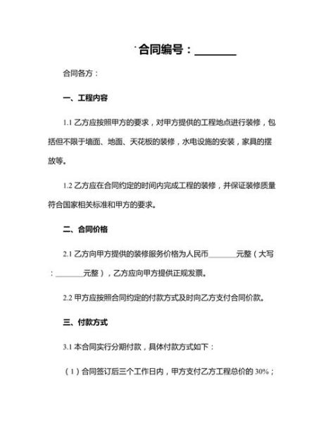
装修合同要注意什么?逐条拆解
1. 工程范围写清楚
“全屋翻新”四个字太笼统,必须细化到:

- 拆旧:拆到红砖还是铲到腻子?
- 水电:点位数量、管线品牌、走天还是走地?
- 木工:吊顶造型、板材品牌、环保等级。
每一条后面都写上“增项需业主书面确认”,否则工人随口一句“这个要加钱”你就得掏。
2. 付款节点别一次给完
常见比例:开工30%—水电验收30%—泥木验收30%—竣工10%。 **尾款至少留10%**,验收完再付。别怕装修公司催,钱在谁手里谁就有话语权。
3. 材料清单附在合同后面
把品牌、型号、规格、颜色全部写死,**并注明“进场需业主验收签字”**。 曾遇到工人把合同里的“多乐士金装五合一”换成“工程漆”,颜色一样,环保差十条街。
4. 工期与违约金
写清:总工期多少天,每延期一天赔偿多少。 建议:**按合同总价0.5%/天计算**,既合理又有威慑力。 同时注明“因业主原因导致停工,工期顺延”,防止扯皮。
5. 质保期限白纸黑字
国家规定:隐蔽工程5年,表面工程2年。 **在合同里加一句“质保期内免费上门维修,含材料费、人工费”**,否则后期上门一次收200元车马费。

增项怎么防?现场拍照+微信群
开工当天拉微信群:设计师、项目经理、业主、监理全部进群。 每完成一个节点,**监理拍照+文字说明发群里**,形成时间轴。 后期出现“这个不在预算内”的争议,直接翻聊天记录,谁的责任一目了然。
常见预算陷阱排行榜
- 低价套餐引流:广告写“699元/㎡全包”,结果不含拆旧、不含吊顶、不含门。
- 水电按米结算:报价时写“电线28元/米”,施工时绕路走线,100㎡房子用掉1000米。
- 主材升级套路:合同里写“瓷砖可选”,现场只有3款丑砖,想换就得加钱。
- 定制家具延米计价:只报柜体,不报抽屉、五金、拉直器,结算时翻倍。
避坑口诀:**报价单越厚越安心,空白处越多越危险。**
装修完怎么验收?三张表搞定
- 水电验收表:打压试验0.8MPa半小时不掉压,拍照留档。
- 泥木验收表:地砖空鼓率≤5%,吊顶用靠尺检查平整度≤3mm。
- 竣工空气质量表:甲醛≤0.07mg/m³,TVOC≤0.45mg/m³,第三方CMA报告为准。
三张表全部签字后,再付尾款。
最后三句话
预算不是越省越好,而是**每一分钱都花得可控**。 合同不是越厚越好,而是**每一条款都能落地**。 装修不是打仗,但**提前做功课的人永远赢**。
评论列表