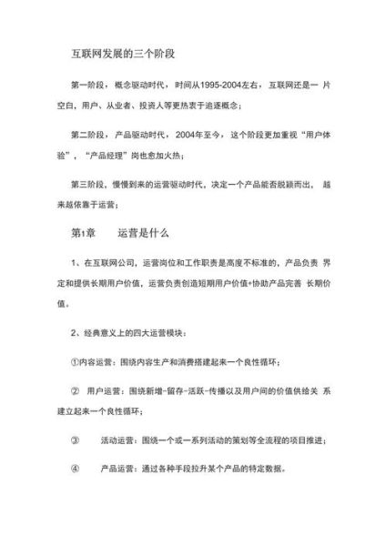
互联网经济像一股持续加速的洪流,把零售、制造、金融、教育、医疗乃至农业都卷入其中。有人把它视为“颠覆者”,也有人把它当成“助推器”。**到底互联网经济如何影响传统行业?传统行业又该如何应对互联网经济?**

互联网经济对传统行业的三重冲击
1. 价值链被“拆解重组”
过去,一条完整的价值链由“原材料—生产—批发—零售—消费者”串联而成。互联网经济把中间环节压缩甚至砍掉,**平台型公司直接连接生产端与消费端**。例如,工厂通过直播电商把货卖给终端用户,传统批发商的角色被边缘化。
2. 价格体系被“透明化”
比价工具、用户评价、社群团购让价格信息瞬间对称。**消费者一键即可找到全网最低价**,传统渠道靠信息差赚差价的空间急剧缩小。
3. 用户决策被“算法化”
搜索推荐、千人千面、短视频种草,把用户注意力切割成碎片化流量池。**品牌不再依赖大规模广告投放,而是靠算法精准触达**,这让传统“高举高打”的营销模式失效。
传统行业最焦虑的四个问题
Q:线下门店会不会被完全取代?
A:不会,但功能会被重新定义。门店从“交易场所”变成“体验中心+前置仓+直播基地”。
Q:价格战是不是死路一条?
A:如果只靠降价,毛利率会被打到地板。关键在于**用数据做差异化选品**,把价格战升级为价值战。

Q:没有技术团队怎么办?
A:可以“借船出海”。SaaS工具、小程序模板、第三方代运营,都能让传统企业以低成本接入互联网基础设施。
Q:品牌忠诚度还重要吗?
A:更重要,但逻辑变了。过去靠广告轰炸,现在靠**持续内容输出+社群共创+会员体系**。
传统行业应对互联网经济的六条路径
1. 用DTC模式缩短链路
Direct To Consumer(直达消费者)让工厂、农场、餐厅绕过层层分销。案例:某羽绒服工厂通过企业微信沉淀老客,复购率从12%提升到47%。
2. 用数据中台武装决策
把ERP、CRM、小程序、直播间的数据打通,**实时看到哪款SKU在哪个区域转化最好**,从而指导生产与补货。
3. 用内容场景抢占心智
短视频、直播、图文种草不是简单卖货,而是**把产品嵌入生活方式**。例如,传统茶企通过“围炉煮茶”短视频,让年轻人为文化买单。

4. 用柔性供应链降本增效
小单快返、C2M反向定制、共享产能,让库存周转天数从90天降到15天。**库存就是利润杀手,柔性就是生命线**。
5. 用私域流量沉淀资产
公域流量越来越贵,私域成为“自留地”。**社群+会员+小程序商城**三位一体,把一次性交易变成长久关系。
6. 用跨界联盟放大杠杆
餐饮品牌与生鲜电商共享冷链,服装品牌与游戏IP联名,**把彼此的流量池打通**,实现1+1>2。
实战案例拆解:一家百年酱园的新生
背景:华东某百年酱园,线下渠道萎缩,年营收连续三年下滑。
第一步:用户洞察
通过抖音评论区发现,年轻人吐槽“酱油太咸、包装老气”。
第二步:产品重构
推出“减盐25%”小磨酱油,瓶身改国潮插画,**上线两周即成爆款**。
第三步:渠道重构
线下门店改造成“酱文化体验馆”,线上通过达人直播带货,**线上线下销量比例从8:2变为5:5**。
第四步:数据反哺
小程序收集用户口味偏好,反向指导新品研发,**研发周期从6个月压缩到45天**。
未来三年的机会窗口
- 下沉市场深度数字化:县域用户网购渗透率仍有30%提升空间。
- 银发经济线上化:60+人群短视频使用率年增40%,健康食品、旅游、教育需求爆发。
- 绿色消费赛道:碳足迹标签、可持续包装成为平台流量倾斜的新指标。
- AI+产业互联网:AIGC用于产品设计、智能客服、预测性维护,降低人力成本20%以上。
最后三句话
互联网经济不是洪水猛兽,而是一套新的商业语法。**谁能先学会这门语言,谁就能把危机翻译成机会。** 传统行业的根基不会消失,只是需要换一套操作系统。
评论列表