疫情究竟改变了哪些互联网底层逻辑?
2020年起的全球疫情,把“线下流量”一夜之间清零,却也让“线上生存”成为刚需。用户注意力迁移、供应链中断、消费预算收缩三大变量,直接改写了互联网增长公式。过去靠烧钱抢规模的打法失效,取而代之的是现金流优先、精细化运营、私域沉淀的新秩序。

互联网转型必须回答的五个自问自答
Q1:我们的核心用户现在把时间花在哪?
答案:短视频、社群、小程序。疫情把“宅经济”推向巅峰,抖音日均使用时长突破120分钟,微信社群日活超7.5亿。企业必须把内容拆成15秒、60秒、3分钟三种颗粒度,才能匹配不同场景。
Q2:线下停摆后,品牌如何保持存在感?
答案:用“云体验”替代“到店体验”。直播+VR看房、线上品鉴会、小程序预约到店成为标配。以家居行业为例,尚品宅配通过24小时不间断直播,单月线上订单占比从5%飙升到45%。
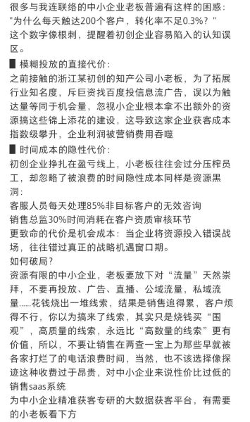
Q3:预算被砍,流量成本却翻倍,怎么办?
答案:把“投放逻辑”变成“裂变逻辑”。老带新拼团、分销员体系、社群秒杀三大杠杆,能把获客成本从300元/人降到30元/人。关键在于把一次交易拆成三次触达:种草→成交→晒单。
Q4:供应链断裂,如何稳住交付?
答案:用“数据预测”替代“经验备货”。接入电商平台的销售数据+物流大数据,提前14天预测爆款,把库存周转天数从45天压缩到12天。SHEIN能在疫情期保持95%现货率,核心就是每天上新3000款,系统实时调整生产。
Q5:团队远程办公,效率如何保证?
答案:OKR+飞书多维表格+每日15分钟站会。把目标拆成周维度,用看板可视化进度,减少“对齐”时间。猿辅导在封城第一天就完成全员线上复工,靠的就是提前半年部署的SaaS工具链。

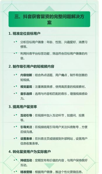
中小企业线上获客七步落地模型
第一步:选战场——别全平台铺,先打透一个流量洼地
- 本地生活类:抖音团购+大众点评直播
- 高客单类:小红书KOC矩阵+企业微信社群
- 工业品:1688超级工厂+百度爱采购
第二步:拆卖点——把产品USP翻译成“焦虑解决方案”
举例:卖空气净化器,不说“CADR值500”,而说“15分钟把花粉过敏原降到0”。用户买的不是参数,是对健康的安全感。
第三步:做内容——用“3E模型”批量生产短视频
- Education:30秒知识科普
- Entertainment:15秒反差剧情
- Engagement:7秒提问互动
每天3条,每条成本控制在50元以内,坚持30天即可跑出一条百万播放爆款。
第四步:建私域——把“点赞”变“留资”
在短视频评论区置顶“回复关键词领资料”,引导到企业微信。用标签+SOP话术,把用户分为A(已成交)B(高意向)C(需培育)三级,对应不同推送频次。
第五步:跑MVP——先卖“虚拟卡券”验证需求
餐饮门店先上线99元三人套餐电子券,7天卖出200份再备货,避免库存积压。数据回传后再用look-alike人群包放大投放。
第六步:做复购——把“售后”变“二次营销”
快递包裹里放“扫码进群返5元”卡片,7天后在群里推“老客专享”,复购率可从8%提升到27%。

第七步:搭中台——用“低代码”整合数据孤岛
用简道云+企业微信API,把订单、客服、物流数据打通,30分钟即可搭建一个轻量级CRM。投入不到1万元,却能让客服人效提升3倍。
2024年必须关注的三大新趋势
趋势一:AIGC内容生产将成本降到“白菜价”
ChatGPT+Midjourney组合,10分钟生成100条图文素材。中小企业可专注“策略”,把执行交给AI。
趋势二:本地生活流量“再中心化”
抖音团购、美团直播、微信视频号同城,三大平台补贴大战重启。早入驻的商家能吃到3-6个月红利。
趋势三:跨境DTC独立站“复活”
海运价格回落、TikTok Shop开放全托管,“中国供应链+海外短视频”的黄金窗口再次打开。义乌卖家用“现货+海外仓”模式,30天做到月销10万美金。
给决策者的三点行动清单
- 本周内:用“抖音热点宝”搜索行业关键词,记录50条高赞视频脚本结构。
- 两周内:注册企业微信,导入现有客户手机号,建立首批500人私域池。
- 一个月内:上线最小可行性产品(MVP),用“虚拟卡券”测试真实付费意愿。
疫情不是黑天鹅,而是一面放大镜,放大了所有企业的数字化短板。与其等待“报复性消费”,不如抓住“报复性线上化”窗口,把危机变成反超的机会。
评论列表