什么是互联网信息服务备案?
互联网信息服务备案,俗称ICP备案,是指在中国大陆境内提供非经营性互联网信息服务的网站,必须向各省通信管理局提交主体与网站信息,获得备案号后方可上线。 **备案号格式:省简称+ICP备+数字+号**,例如“京ICP备12345678号”。 ---备案前必须确认的三件事
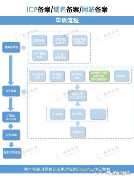
1. **主体资质**:企业需营业执照,个人需身份证;主体不可存在异常经营或黑名单记录。 2. **域名归属**:域名必须已完成实名认证,且实名主体与备案主体一致。 3. **接入服务商**:选择具备IDC/ISP资质的接入商(如阿里云、腾讯云),否则无法提交初审。 ---完整备案流程拆解
第一步:注册接入商备案系统
登录所选云服务商备案平台,创建备案订单,填写主办单位信息。 **注意**:若主体曾备案过,需使用原备案账号继续新增网站,避免重复主体审核。第二步:资料电子化上传
- 企业:营业执照原件彩色扫描件、法人身份证正反面、核验单盖章扫描件。 - 个人:身份证正反面、人脸核验视频、核验单签字扫描件。 **小技巧**:扫描件分辨率保持300dpi,避免反光与裁切,可节省初审退回时间。第三步:真实性核验
目前主流方式为“人脸+幕布照”或“人脸+小程序视频”。 - 幕布照:需打印接入商指定背景布,站在幕布前拍照。 - 小程序视频:按提示朗读数字并眨眼摇头,全程约30秒。 ---如何快速通过管局审核?
避开常见驳回点
- **域名前缀**:gov、edu、news等敏感前缀需前置审批,普通企业勿用。 - **网站名称**:不可含“中国”“中华”“国际”等字样,需与营业执照经营范围相关。 - **前置审批**:若涉及医疗、教育、文化、出版,需先取得行业主管部门批文再备案。加速通道:白名单接入商
部分云厂商与管局系统打通“绿色通道”,**初审最快2小时,管局审核最快3个工作日**。选择时可查看服务商官网是否标注“备案管家”或“极速备案”。 ---备案成功后别忽视的后续动作
1. **公安联网备案**:开通后30日内需在“全国互联网安全管理服务平台”提交公安备案。 2. **年度复核**:部分省份要求每年1月更新主体联系方式,逾期可能被取消接入。 3. **变更同步**:若更换域名、主体名称或接入商,需在备案系统提交变更,否则视为空壳网站。 ---高频疑问解答
问:域名在国外注册能否备案?
答:可以,但域名必须转入国内注册商并完成实名,且域名后缀需在中国工信部可备案列表内。问:备案期间网站能否上线?
答:不能。在获得备案号之前,接入商默认关闭80与443端口,访客会看到“网站未备案”提示页。问:主体注销后备案号会消失吗?
答:会。工商主体注销后,备案系统将在公示期后自动注销所有关联备案,网站需重新备案。 ---实战案例:7天完成备案的排期表
- 第1天:购买域名并实名,选择接入商,注册备案系统。 - 第2天:上传资料,提交初审,收到退回修改意见(名称含敏感词)。 - 第3天:修改网站名称,重新提交初审并通过。 - 第4天:完成人脸核验,提交管局。 - 第5-6天:管局短信核验,进入人工审核。 - 第7天:上午收到备案号,下午解析域名并上线HTTPS。 ---写在最后的提醒
备案不是一次性动作,而是持续合规的起点。**保持联系方式畅通、定期检查备案状态、及时响应管局抽查**,才能让网站长久稳定运行。
(图片来源网络,侵删)
评论列表