网站加载速度直接影响跳出率、转化率与搜索排名。很多站长发现,即使内容优质,**页面打开超过3秒**依旧会流失近一半访客。下面用自问自答的方式,拆解从诊断到落地的全流程方案。

(图片来源网络,侵删)
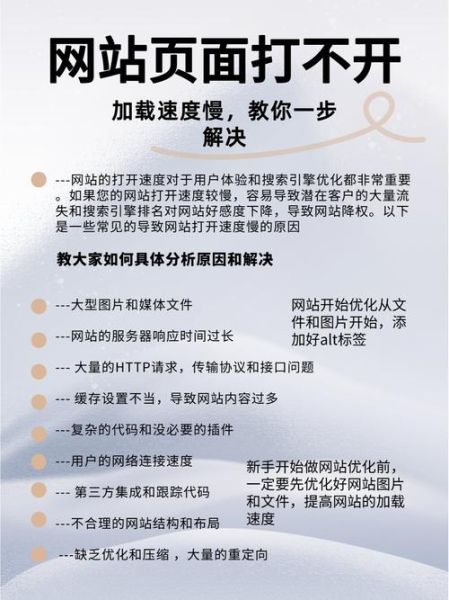
为什么我的网站突然变慢?
先别急着改代码,**先定位瓶颈**。常见原因:
- 服务器响应时间(TTFB)高于200ms
- 未压缩的图片单张超过500KB
- 第三方脚本(统计、广告、聊天窗口)阻塞渲染
- 数据库查询未命中索引,导致PHP执行超时
使用GTmetrix或PageSpeed Insights跑一次测试,**红色警告项就是突破口**。
如何一键压缩图片而不失真?
答案:WebP格式+自适应尺寸+懒加载。
具体做法:
- 把现有JPEG/PNG批量转成WebP,**体积平均减少30%-70%**;
- 通过srcset为不同屏幕提供对应尺寸,避免手机加载2K图;
- 给img标签加loading="lazy",首屏外图片延后请求。
若使用WordPress,直接启用**Smush或ShortPixel插件**即可自动化。

(图片来源网络,侵删)
服务器端还能再提速吗?
当然可以,从以下三点下手:
- 启用HTTP/2或HTTP/3:多路复用降低握手时间;
- 配置Redis或Memcached:把数据库查询结果缓存到内存,TTFB从800ms降到100ms不是梦;
- 使用CDN边缘节点:把静态资源分发到离用户最近的机房,延迟再减30%。
如果预算有限,Cloudflare免费版就能完成上述大部分工作。
CSS/JS合并真的有用吗?
合并文件在HTTP/1.1时代是黄金法则,但在HTTP/2时代反而可能拖慢速度。更推荐:
- 按路由拆分代码,**首屏只加载critical CSS**;
- 对非关键JS加defer或async,避免阻塞DOM解析;
- 利用Webpack的code splitting,**按需加载模块**。
实测:把1.2MB的bundle拆成三段后,**首次可交互时间缩短1.7秒**。
数据库查询慢如何根治?
慢查询日志是宝藏:

(图片来源网络,侵删)
- 打开MySQL的slow_query_log,设定阈值为1秒;
- 用mysqldumpslow分析TOP 10语句,**九成以上缺索引**;
- 给WHERE、JOIN、ORDER BY字段加联合索引,**查询时间从3秒降到30ms**。
若表数据量超百万行,考虑分库分表或引入ElasticSearch做搜索。
如何验证优化效果?
不要凭感觉,**用数据说话**:
- Chrome DevTools的Lighthouse报告:关注FCP、LCP、CLS三项核心指标;
- 真实用户监控(RUM):通过阿里ARMS或腾讯RUM收集全国访问耗时;
- A/B测试:把优化后的页面灰度给10%流量,**对比转化率是否提升**。
只有指标全面达标,才算优化完成。
移动端额外注意哪些坑?
移动网络波动大,需额外处理:
- 开启**TCP BBR拥塞控制算法**,弱网环境提速20%;
- 使用**service worker缓存静态资源**,二次访问秒开;
- 避免使用heavy框架如jQuery Mobile,**原生JS+Flexbox足够**。
实测:同一站点在4G下优化后,**完全加载时间从5.8秒降到2.4秒**。
持续监控与迭代
速度优化不是一次性工作,建议:
- 每周跑一次PageSpeed Insights,**设置告警阈值LCP<2.5秒**;
- 每次发布新功能前,用Lighthouse CI自动检测性能回归;
- 把核心指标纳入团队KPI,**让开发、运维、产品共同背锅**。
只有形成闭环,才能避免“优化-退化-再优化”的循环。
评论列表