我国互联网支付现状:2023年第三方移动支付交易规模已突破500万亿元,日均笔数超20亿,用户渗透率接近86%。
第三方支付平台安全吗:整体安全可控,但需警惕钓鱼链接、木马短信、账户盗刷三大风险。

(图片来源网络,侵删)
一、互联网支付生态全景图
1.1 主流支付方式对比
- 支付宝:占据55%市场份额,场景覆盖电商、出行、政务。
- 微信支付:社交裂变优势,线下扫码渗透92%小微商户。
- 云闪付:银联背景,公共交通领域日活超3000万。
- 数字人民币:试点城市扩至26个,离线支付功能成亮点。
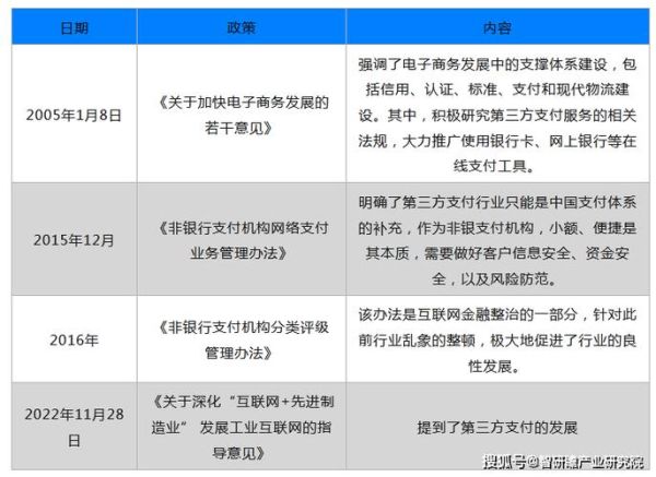
1.2 政策监管框架
央行《非银行支付机构条例》要求:
- 客户备付金100%集中存管
- 个人支付账户分级管理(Ⅰ类终身累计1000元)
- 跨境支付需外汇登记并报送大额交易报告
二、第三方支付平台安全机制拆解
2.1 资金防护层
问:平台会不会挪用我的钱?
答:备付金全额缴存至央行指定账户,平台仅可获取0.35%年化利息,挪用即触发吊销牌照风险。
2.2 技术防护层
| 防护技术 | 作用场景 | 典型案例 |
|---|---|---|
| Tokenization | 替代真实卡号 | Apple Pay设备账号 |
| 3D Secure 2.0 | 跨境支付验证 | 支付宝海外版风控 |
| TEE可信执行环境 | 生物识别加密 | 华为钱包指纹支付 |
2.3 用户行为风险
高危操作排行榜:
- 扫描来源不明二维码(占比47%盗刷案例)
- 连接公共WiFi支付(中间人攻击高发)
- 短信验证码转发给他人
三、典型安全事件复盘
3.1 2022年某电商平台资金异常案
漏洞链条:商户API密钥泄露→批量发起0.01元测试交易→绕过大额风控阈值→48小时内转移2300万元
平台补救:启用实时行为画像,同一设备10分钟内超过3次异常交易即触发人脸复核。

(图片来源网络,侵删)
3.2 数字人民币反诈实践
创新点:通过智能合约限定资金用途,某市发放1亿元政府消费券,仅允许在指定商户核销,截断97%的黑产套现路径。
四、用户自保行动清单
4.1 账户加固三步法
- 关闭「免密支付」:路径:支付宝→设置→支付设置→免密支付/自动扣款
- 启用「夜间锁」:微信支付→钱包→消费者保护→安全锁→设置23:00-7:00禁止交易
- 定期查询「授权管理」:云闪付→我的→设置→隐私设置→账号授权管理
4.2 交易验证升级
问:如何识别钓鱼网站?
答:检查域名https前缀及EV SSL证书(浏览器地址栏显示企业名称),警惕alipay1.com类仿冒域名。
4.3 争议处理通道
- 平台投诉:72小时内响应,提供交易流水号及对方账户后四位
- 央行金融消费权益保护热线:12363(工作日8:00-17:00)
- 互联网法院起诉:杭州、北京、广州互联网法院支持全线上立案
五、未来支付安全趋势
5.1 生物识别2.0时代
掌静脉支付已在深圳地铁试点,误识率低于0.00003%,较指纹技术提升100倍精度。
5.2 区块链存证普及
北京互联网法院判决首例微信支付区块链存证案,电子凭证哈希值同步至司法联盟链,诉讼周期缩短60%。
5.3 跨境支付合规化
粤港澳大湾区推出跨境理财通2.0,个人额度从100万提升至300万,资金闭环流动接受两地央行联合监管。

(图片来源网络,侵删)
评论列表