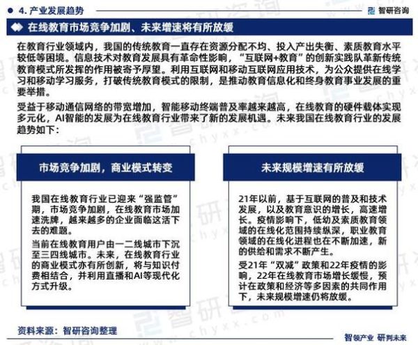
互联网教育市场现状如何?
2023年中国互联网教育市场规模已突破5900亿元,同比增长18.7%。用户规模达5.4亿人,渗透率接近六成。赛道呈现“K12退潮、职教崛起、银发经济抬头”三大特征。

1. 政策与监管:从野蛮生长到合规运营
- 双减后,K12学科培训被严格限制,资本转向素质教育与职业教育。
- 《职业教育法》修订,明确“产教融合”,企业培训费用可抵税,直接刺激B端采购。
- 数据安全、未成年人保护等合规成本上升,中小机构“合规即门槛”。
2. 用户画像:谁在付费?
| 人群 | 付费意愿 | 客单价区间 | 核心诉求 |
|---|---|---|---|
| 18-25岁大学生 | 高 | 99-499元 | 四六级、考研、考公 |
| 26-35岁职场人 | 极高 | 1999-8999元 | 技能升级、证书 |
| 50+银发族 | 上升 | 199-999元 | 书法、乐器、健康管理 |
未来五年增长潜力在哪?
3. 三大增量赛道拆解
3.1 职业教育:政策+产业共振
人社部预测,2025年技能人才缺口达3000万。IT、智能制造、大健康三大领域课程GMV年增速超40%。
变现模式升级:
• 订阅制:年费会员无限学,续费率可达65%
• 企业内训:客单价5万-50万,复购周期短
• 证书分成:与权威机构合作,抽佣20%-30%
3.2 素质教育:家长焦虑转移
美术、编程、口才等非学科培训增速25%+。下沉市场渗透率仅12%,空间巨大。
关键打法:
• AI陪练降低师资成本,毛利提升10-15个百分点
• 赛事出口:考级、比赛、研学,提高续费与溢价
3.3 银发教育:被低估的千亿蓝海
2025年中国60岁以上人口将破3亿,线上付费意愿从2020年的7%升至2023年的21%。

产品形态:
• 小班直播:书法、声乐,情感陪伴属性强
• 线下游学:高客单3天2夜课程,毛利率50%+
自问自答:机构如何抓住红利?
Q1:流量红利消失,获客成本怎么降?
A:“短视频+直播”仍是洼地。抖音教育类CPM仅35元,低于信息流均值。重点布局“搜索关键词+直播间小雪花”组合,ROI可提升2.3倍。
Q2:如何提升完课率与续费率?
A:
• 游戏化任务:打卡、排行榜,完课率提升18%
• 社群伴学:1名助教服务200人,续费提升22%
• 阶段测评:可视化成长报告,家长更愿意续费
Q3:下沉市场是否值得投入?
A:值得,但需“轻交付”。采用录播+AI答疑模式,教师成本下降60%。定价99元以内,转化率高。
技术变量:AI如何重塑行业?
- AI老师:口语、编程等场景已可替代30%人工,成本降至1/5。
- 个性化推荐:根据错题与行为数据,课程点击率提升35%。
- 数字人直播:24小时不间断,GMV占比头部机构已达12%。
资本动向:谁在悄悄布局?
2023年教育行业融资TOP3赛道:
1. 职业教育:融资额38亿元,占比41%
2. 教育信息化:SaaS工具受追捧
3. 老年教育:单笔最大金额来自某退休兴趣平台B轮5亿元

风险提示:别踩的三条红线
- 虚假宣传:夸大效果将被顶格罚款,参考某机构被罚300万案例。
- 资金池:预付费不得超过3个月,银行监管账户成标配。
- 数据出境:学员数据存储需本地化,跨境传输需审批。
评论列表