叶片行业前景如何?三大维度拆解未来十年走向
风电装机量持续攀升,叶片作为核心部件,其市场空间到底有多大?全球新增装机年复合增长率保持在8%以上,叶片需求同步放量。以下从政策、技术、商业模式三个角度自问自答。

政策端:补贴退坡后需求会断崖吗?
不会。平价上网倒逼整机厂降本,反而刺激大叶轮、轻量化叶片迭代。中国“十四五”规划明确海上风电基地化开发,单台机组容量从3MW跃升至10MW以上,叶片长度突破百米成为常态。
技术端:百米级叶片会不会触及物理极限?
目前看仍有空间。碳纤维主梁+玻璃纤维蒙皮的混编技术使叶片减重15%;真空灌注树脂体系升级,让110米级叶片在台风工况下依然保持疲劳寿命25年。
商业模式:价格战下企业如何盈利?
头部厂商通过“设计-制造-运维-回收”全生命周期服务锁定客户。以某欧洲龙头为例,其叶片运维收入已占总营收的28%,毛利率比新叶片高12个百分点。
风机叶片回收技术有哪些?四种主流路线对比
退役潮将在2025年爆发,全球累计废弃叶片将达43万吨。回收不是选择题,而是生死线。以下技术谁更具商业化潜力?
机械粉碎法:成本低但价值流失严重?
将叶片切割后破碎成10mm颗粒,用于水泥窑替代燃料。处理成本仅200元/吨,但玻璃纤维增强材料被降级为填料,经济价值不足原值的5%。

热解法:能否破解树脂降解难题?
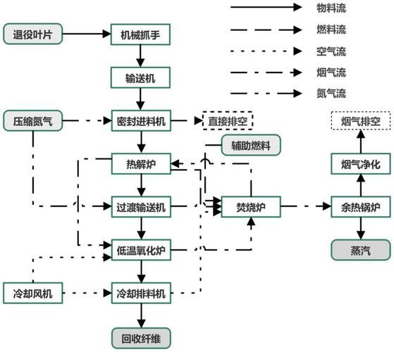
在450℃无氧环境下分解环氧树脂,回收玻璃纤维。纤维强度保留率可达85%,但能耗高达1.2MWh/吨,需配套绿电才能降低碳足迹。
化学溶解法:溶剂毒性是硬伤吗?
采用苯甲醇体系选择性溶解树脂,回收的碳纤维表面活性优于原生材料。最新闭环工艺使溶剂循环利用率超过95%,已应用于西门子歌美飒示范项目。
结构再利用:直接当建材用是否可行?
荷兰将退役叶片改造成人行桥,单座桥梁可消耗3套1.5MW机组叶片。但需解决叶片曲面与工程结构的适配问题,目前仅适合地标性建筑。
产业链暗战:谁在主导回收标准?
当前全球缺乏统一规范,维斯塔斯联合环氧供应商推出可降解树脂,试图从源头锁定技术路线;中国建材集团则牵头制定《纤维复合材料回收技术规范》,争夺话语权。
投资窗口:哪些环节值得提前布局?
- 移动式粉碎设备:解决偏远风场运输难题,单台设备年处理量可达2000吨
- 热解副产物销售:裂解油可作为化工原料,当前市场价约3500元/吨
- 碳足迹认证服务:欧盟CBAM机制下,回收叶片减碳量可交易,每吨CO₂价格已突破90欧元
企业实战案例:从报废到再制造的闭环
某国内叶片厂在甘肃建立示范线:先通过激光导航机器人精准切割,再采用超临界CO₂流体剥离树脂,最终使85%的碳纤维重获新生。其再制造叶片已通过全尺寸静载测试,成本比新叶片降低30%。

评论列表