一、大气污染治理行业前景如何?
未来十年,中国大气污染治理市场仍将保持年均8%—10%的复合增长率。驱动因素来自三方面: - 国家“双碳”战略带来的刚性减排需求; - 重点区域PM2.5与臭氧协同控制进入深水区; - 超低排放改造从电力向钢铁、水泥、焦化等行业全面铺开。

(图片来源网络,侵删)
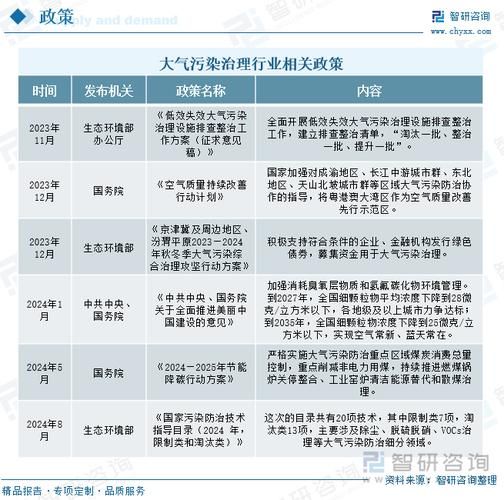
二、最新政策有哪些?
2023—2024年,部委层面连续出台三项重量级文件:
- 《空气质量持续改善行动计划》:明确到2025年,京津冀及周边PM2.5浓度较2020年下降10%,新增改造钢铁产能2.5亿吨。
- 《减污降碳协同增效实施方案》:首次把VOCs纳入碳市场预备清单,为监测与治理企业打开增量空间。
- 《中央财政大气污染防治资金管理办法》:2024年专项资金规模增至300亿元,重点补贴钢铁、水泥、玻璃等行业深度治理项目。
三、行业痛点与机会并存
痛点:技术、资金、运维
- 技术碎片化:脱硫、脱硝、除尘、VOCs治理各自为政,缺乏一体化解决方案。 - 资金回收周期长:BOT模式平均回收期7—9年,中小环保公司现金流压力大。 - 运维人才缺口:懂工艺又懂数字化的复合型人才不足30%。机会:三大赛道正在爆发
- 碳监测与碳核算:2025年前全国需新增2万套高精度CO₂在线监测系统,市场规模超120亿元。 - 钢铁烧结烟气治理:全国约900台烧结机,仅35%完成超低排放改造,剩余空间超600亿元。 - 智慧环保平台:省级“环保大脑”项目单价普遍在3000万—1亿元,2024年招标数量同比增长40%。四、企业如何切入?
自问:中小环保公司资源有限,怎样快速占位? 自答:聚焦“专精特新”细分设备+地方国企合作”双轮驱动。
- 设备端:选择技术门槛高、竞争格局分散的低温SCR催化剂、分子筛吸附材料,单吨毛利可达35%以上。
- 合作端:与地方城投、水务集团成立SPV公司,锁定当地钢铁、焦化项目15年特许经营权。
五、区域市场扫描
| 区域 | 核心政策 | 2024年重点项目 | 潜在规模 |
|---|---|---|---|
| 京津冀 | 钢铁产能置换+错峰生产 | 唐山、邯郸超低排放改造 | 180亿元 |
| 长三角 | 港口船舶岸电全覆盖 | 上海港、宁波港岸电升级 | 60亿元 |
| 汾渭平原 | 焦化行业干熄焦改造 | 山西孝义、陕西韩城 | 90亿元 |
六、技术路线演进
从“末端治理”走向“过程控制+资源回收”:
- 活性焦干法一体化:脱硫脱硝+脱汞+除尘四合一,副产浓硫酸可直接销售,吨运行成本下降20%。 - 高炉煤气精脱硫:将H₂S降至20mg/Nm³以下,配套TRT发电效率提升3%。 - CO捕集与钢渣矿化:首钢京唐示范线年捕集5万吨CO₂,钢渣直接固碳,吨钢碳排放下降5%。七、投融资风向
2023年行业融资事件82起,金额合计超260亿元,呈现“国家队领投、产业资本跟进”特点:
- 中国诚通设立100亿元绿色发展基金,专投钢铁烟气治理项目; - 红杉中国领投VOCs沸石转轮企业“洁华股份”C轮3亿元; - 北控水务并购江苏某智慧监测公司,溢价PE 18倍,看重数据资产。八、用户常问:第三方运维到底赚不赚钱?
以某2×300MW电厂脱硫运维为例:

(图片来源网络,侵删)

(图片来源网络,侵删)
评论列表