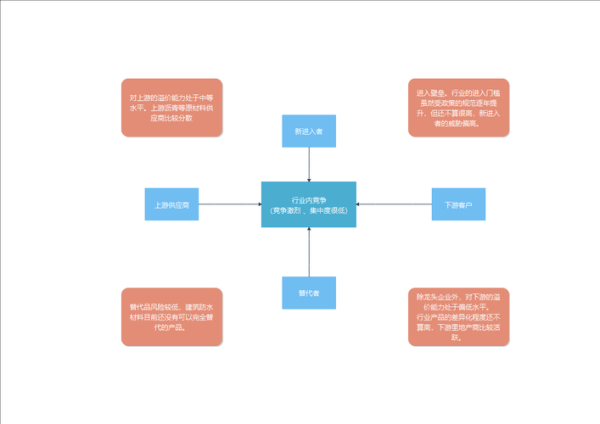
什么是物流行业的五力分析模型?
五力分析模型由迈克尔·波特提出,用于评估行业竞争强度与盈利潜力。在物流领域,它帮助我们识别:现有竞争者、潜在进入者、替代品威胁、供应商议价力、客户议价力。这五个维度共同决定一家物流企业的生存空间与利润上限。

(图片来源网络,侵删)
现有竞争者:价格战与服务战如何破局?
国内快递市场CR8已超过八成,“三通一达”+顺丰+京东形成寡头格局。价格战打到单票收入逼近成本线,企业如何突围?
- 差异化路线:顺丰用“时效承诺”锁定高端件;京东物流用“211限时达”绑定电商生态。
- 技术降本:中通将自动分拣线单件成本从元级降到分级,年节省超10亿元。
- 网络下沉:极兔通过加盟模式三个月覆盖90%县级市,避开直营重资产。
自问:中小物流企业还能打价格战吗?
自答:不能。必须切细分场景,比如冷链医药、大件送装,用专业壁垒换溢价。
潜在进入者:谁可能颠覆传统物流?
跨界玩家正携资本和技术闯入:
- 互联网平台:抖音电商日均订单已破千万,正自建“音需达”,掌握流量即掌握货源。
- 车企巨头:比亚迪成立商用车事业部,用电动车+换电站切入城配,车辆TCO比油车低30%。
- 国资新军:中国物流集团整合铁物股份与诚通物流,手握铁路专线与港口资源。
防御策略只有两条:锁定核心客户(如合同物流签三年长约)、提前布局重资产(买地建园占坑)。
替代品威胁:即时配送会杀死传统快递吗?
外卖骑手30分钟送达、社区团购次日自提,都在蚕食传统电商件。但替代边界需要厘清:

(图片来源网络,侵删)
| 场景 | 传统快递优势 | 即时配送优势 |
|---|---|---|
| 3C数码 | 全国次日达成本低 | 无法批量运输 |
| 生鲜 | 冷链覆盖不足 | 30分钟保鲜 |
结论:融合而非替代。菜鸟驿站已接入饿了么骑手,做“预售+到店自提”,单票成本比纯上门降40%。
供应商议价力:油价、租金、人力如何对冲?
物流企业三大成本占比:燃油30%、场地25%、人力35%。
- 燃油:头部企业通过期货套保锁定全年油价,如安能物流2023年套保比例达60%。
- 场地:京东物流与普洛斯签REITs协议,将仓库资产证券化回笼现金。
- 人力:菜鸟无人车在杭州试点,每台替代2名快递员,三年回本。
中小玩家怎么办?加入联盟集中采购,如“聚盟”整合300家专线,油卡采购价直降8%。
客户议价力:如何从“乙方”变“伙伴”?
电商巨头用招标压价,年降5%成常态。破解方法:
- 数据绑定:德邦为某家电品牌提供全链路可视化,客户愿溢价10%换库存周转天数下降3天。
- 金融赋能:顺丰旗下顺和同信给月结客户做应收账款保理,客户账期从60天缩到7天。
- 联合创新:日日顺与林氏木业共建“前置装配中心”,家具破损率从3%降到5‰。
关键思维:卖服务不如卖结果,按库存周转效率计费而非单纯按公斤。

(图片来源网络,侵删)
五力之外的第六力:政策如何重塑竞争?
虽然波特模型未纳入政策,但中国物流绕不开:高速公路按轴收费、国六排放标准、数据安全法。
- 按轴收费后,17.5米大板车退出市场,中置轴列车成为新宠,单次装载量提升20%。
- 国六标准导致单车采购成本上涨15%,提前换车的企业(如中通2022年采购1万辆)获得两年窗口红利。
- 数据安全法要求物流轨迹本地化存储,拥有自建服务器的企业(如顺丰IDC)比租用云服务的对手更合规。
终极拷问:物流企业如何构建动态护城河?
五力会随技术、资本、政策变化而消长。真正的护城河是持续迭代能力:
- 技术迭代:从电子面单到RFID再到数字孪生仓,每年研发投入不低于营收3%。
- 组织迭代:安能物流将大区制改为“省区+平台”双轮驱动,决策效率提升50%。
- 生态迭代:满帮不仅做车货匹配,还切入ETC、保险、油气,司机ARPU值三年翻倍。
当竞争对手还在算单票利润时,领先者已开始用物流数据反哺商流,比如菜鸟根据发货预测指导工厂备料——这才是五力之上的降维打击。
评论列表