3D打印技术到底能做什么?
很多人第一次听到“3D打印”时,脑海里浮现的是塑料小玩具。实际上,**从医疗植入物到航天发动机**,这项技术已悄悄渗透进工业与生活。下面用问答方式拆解它的真实能力。

医疗领域:能否打印一颗“活”心脏?
目前**全器官打印仍处于实验室阶段**,但**定制化骨骼、牙齿、助听器**已大规模落地。例如,德国某医院用钛合金粉末打印下颌骨,术后四周患者即可进食固体食物。
---汽车与航空:为什么波音也在用?
- **减重**:GE航空的燃油喷嘴由二十个零件整合为一个,重量减轻25%。
- **缩短供应链**:空客A320舱内隔板打印后,生产周期从三个月压缩到一天。
- **复杂冷却通道**:传统铸造无法成型的内部螺旋管路,打印一次完成。
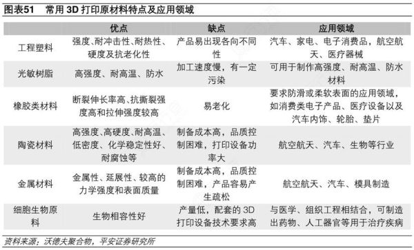
如何根据需求挑选3D打印材料?
材料选错,再精密的模型也会报废。下面把常见场景、材料特性、成本一次性说透。
塑料类:PLA、ABS、尼龙怎么选?
PLA:玉米淀粉基,气味小,适合教育场景,但耐温仅60℃。 ABS:强度高,可后期打磨喷漆,需恒温箱防止翘边。 尼龙(PA12):韧性极佳,可打印卡扣结构,但吸湿性强,需烘干后使用。
---金属类:不锈钢、钛合金、铝合金差异在哪?
| 材料 | 拉伸强度 | 典型用途 | 每克成本 |
|---|---|---|---|
| 316L不锈钢 | 520 MPa | 手术器械、模具 | 1.2元 |
| Ti-6Al-4V钛合金 | 1100 MPa | 航空支架、骨科植入 | 6.5元 |
| AlSi10Mg铝合金 | 340 MPa | 汽车散热件 | 0.8元 |
陶瓷与复合材料:何时值得花高价?
氧化锆陶瓷**可在1500℃下保持强度,用于牙科冠桥;**碳纤维增强PEEK**强度媲美铝合金,却轻40%,常被赛车团队拿来替换金属支架。
---打印工艺如何影响材料选择?
同样是不锈钢,SLM(激光选区熔化)与Binder Jetting(粘结剂喷射)所需的粉末粒径、成本、后处理完全不同。

SLM vs. Binder Jetting:哪个更适合小批量金属件?
- **SLM**:致密度近100%,可直接做功能件,但设备贵、支撑难拆。
- **Binder Jetting**:打印速度快五倍,成本低30%,需二次烧结,收缩率3%需提前补偿。
成本控制:如何在不牺牲性能的前提下省钱?
很多用户忽略了**设计优化**对材料的节约作用。
拓扑优化能省多少料?
Ansys案例显示,一个原本实心的航空支架经算法挖空后,**重量减轻72%,打印时间缩短一半**,材料费从800元降到220元。
---多材料混合打印是否划算?
Stratasys的J850可同时喷射七种材料,软硬结合。例如,**同一批打印中嵌入橡胶密封圈**,省去后期组装,单件总成本反而降低15%。
---未来三年,哪些材料会爆发?
根据SmarTech的预测,**高熵合金、生物可吸收镁合金、石墨烯增强尼龙**将在医疗与电子散热领域迎来十倍增长。提前布局这些材料的厂商,将在下一轮竞争中占得先机。

评论列表