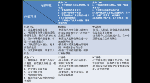
啤酒行业在消费升级、健康意识抬头、渠道碎片化的大背景下,竞争格局瞬息万变。本文用SWOT框架拆解行业现状,并围绕“如何抓住市场机会”这一核心疑问,自问自答,帮助从业者快速定位突破口。

Strengths:啤酒行业的天然优势有哪些?
1. 刚需属性强
无论经济周期如何波动,啤酒始终拥有庞大的日常饮用场景,从烧烤摊到家庭聚会,需求稳定。
2. 供应链成熟
大麦、啤酒花、酵母等原料全球化采购体系完善,大型酒厂议价能力强,成本控制相对容易。
3. 品牌资产深厚
头部品牌通过数十年广告投放与体育、音乐IP绑定,形成高认知壁垒,消费者心智占位牢固。
Weaknesses:行业短板藏在哪些细节?
1. 产品同质化严重
工业拉格占据八成以上份额,口味差异小,导致价格战频发,利润空间被压缩。
2. 健康标签负面
“啤酒肚”“高嘌呤”等刻板印象难以扭转,年轻女性与健身人群渗透率提升受阻。

3. 渠道冲突复杂
传统经销商、现代商超、电商、社区团购多方博弈,价格体系易被打乱,窜货现象屡禁不止。
Opportunities:哪些外部红利值得押注?
1. 精酿与无醇双风口
• 精酿:年复合增速超,IPA、果味、浑浊型细分赛道仍处蓝海。
• 无醇:0.0%vol产品在欧洲已占10%份额,国内刚起步,政策端“反酒驾”与“健康消费”双重驱动。
2. 下沉市场消费升级
三四线城市人均收入提升,6-8元价位带替代3-4元低端产品,区域品牌通过渠道深耕可快速放量。
3. 场景创新
露营、飞盘、Livehouse等新兴社交场景对“便携+颜值”小包装需求激增,330ml纤体罐与一次性桶装成为增量入口。
Threats:潜在风险如何提前规避?
1. 原材料价格波动
俄乌冲突导致大麦价格一度上涨,头部企业通过期货套保、长协锁价降低风险,中小酒厂需寻找替代谷物或调整配方。

2. 跨界降维打击
预调酒、低度气泡酒、硬苏打以“低卡+潮饮”概念分流年轻用户,啤酒品牌需警惕品类替代。
3. 政策监管趋严
“限酒令”可能从公务场景延伸至户外广告,品牌需提前布局私域流量与内容营销。
如何抓住市场机会?关键动作拆解
Q1:精酿赛道如何避免“小而散”?
自建工厂+柔性供应链:头部精酿品牌通过建设小型卫星工厂,实现“当日鲜啤”半径内配送,降低物流成本。
会员制预售:以年费模式锁定核心用户,搭配限量酒花实验款,提升复购率。
Q2:无醇啤酒怎样打破“寡淡”魔咒?
技术突破:采用低温真空蒸馏或限制发酵法,保留酯香物质,盲测口感接近4%vol产品。
场景绑定:与代驾平台、健身房合作,推出“运动恢复套餐”,强化功能认知。
Q3:下沉市场如何对抗区域龙头?
渠道下沉三件套:
• 冰柜投放:抢占餐饮终端冰镇陈列位,提升即饮销量。
• 瓶盖扫码:设置“再来一瓶”+“现金红包”双重激励,拉动终端进货。
• 地推团队:本地化招聘业务员,深耕乡镇夫妻老婆店,建立排他协议。
Q4:如何构建私域护城河?
内容矩阵:抖音直播“酿酒师日常”、小红书“啤酒配餐笔记”、企业微信“品鉴群”,多触点沉淀用户。
数据反哺:通过小程序收集口味偏好,反向定制区域限定款,实现C2M柔性生产。
未来三年行动清单
2024年:完成精酿子品牌孵化,建立3个卫星工厂,覆盖长三角核心城市。
2025年:无醇产品线占比提升至15%,与头部健身房达成独家合作。
2026年:下沉市场终端网点突破10万家,私域会员规模达到200万。
把SWOT分析转化为可落地的路线图,啤酒品牌才能在存量竞争中找到增量突破口。
评论列表