硫酸价格走势_硫酸生产工艺有哪些

新网编辑 78 0

硫酸价格为何波动频繁?

过去三年,国内98%工业级硫酸主流报价从每吨280元飙升至680元,又回落至420元。造成这种“过山车”行情的核心因素有三:

硫酸价格走势_硫酸生产工艺有哪些
(图片来源网络,侵删)
  • 硫磺进口依存度高达65%,中东、日韩装置检修直接推高原料成本;
  • 磷肥出口窗口期集中,每年5—8月需求陡增,港口现货瞬间抽紧;
  • 冶炼酸作为副产品,铜、锌冶炼开工率一旦下滑,区域供应立刻失衡。

硫酸生产工艺有哪些?主流路线优劣对比

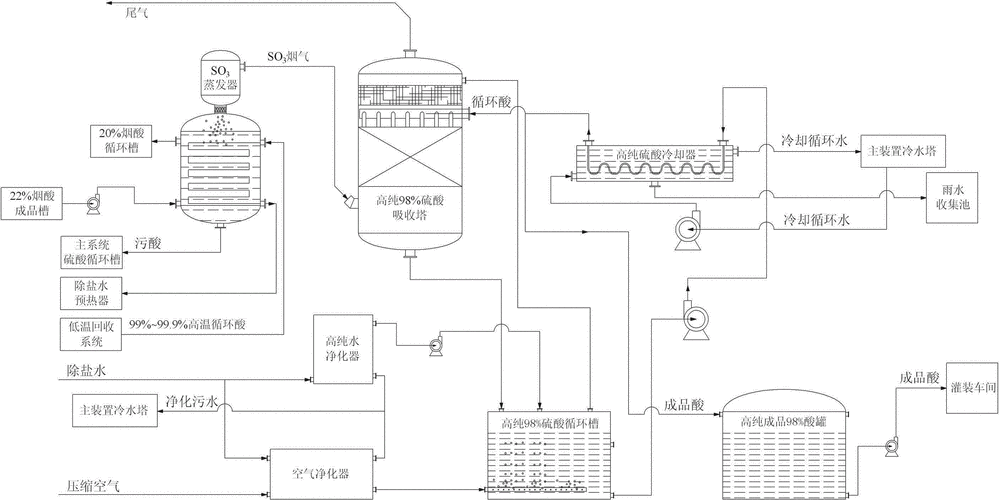
目前工业化生产99%以上采用接触法,但细分工艺仍有差异。

1. 硫磺制酸:流程最短、能耗最低

以固体硫磺或液硫为原料,经焚硫炉生成SO₂,再经转化、吸收得成品酸。单套装置规模可达100万吨/年,电耗仅55 kWh/t,尾气SO₂≤35 mg/Nm³,环保压力最小。
缺点:对硫磺价格极度敏感,2022年进口硫磺到岸价突破400美元/吨时,吨酸完全成本逼近700元。


2. 冶炼烟气制酸:铜企的“利润调节器”

铜、铅、锌冶炼过程中副产SO₂浓度8%—14%,经净化、干燥、两次转化、两次吸收后产出98%酸。
亮点:原料免费,装置可与冶炼同步扩建,副产蒸汽用于发电,综合能耗为负值。
风险点:冶炼厂检修或环保限产时,硫酸产量被动下降,极易引发区域缺货。


3. 硫铁矿制酸:资源自给但环保门槛高

以硫铁矿(FeS₂)焙烧生成SO₂,配套废渣磁选回收铁精粉,实现“一矿多收”。
优势:适合硫资源丰富的西南地区,可摆脱进口硫磺依赖。
痛点:焙烧渣含砷、氟,需配套无害化处理;吨酸矿耗1.05吨,废渣量巨大,环保投入占总投资30%以上。


2024年硫酸价格走势预判:三问三答

Q1:硫磺价格还会继续上涨吗?

全球硫磺新增产能集中在卡塔尔、阿联酋,2024年预计释放400万吨,而磷肥需求增速放缓至2%。供需缺口收窄,硫磺到岸价大概率回落至220—260美元/吨区间,硫酸成本支撑减弱。

硫酸价格走势_硫酸生产工艺有哪些
(图片来源网络,侵删)

Q2:冶炼酸供应能否保持稳定?

国内铜冶炼新增产能120万吨/年,对应副产硫酸400万吨,但印尼、秘鲁铜矿品位下滑可能导致精矿供应紧张。若铜价跌破6万元/吨,冶炼厂将主动减产,硫酸供应随之收缩。

Q3:新能源用酸需求有多大?

磷酸铁锂前驱体生产每吨需消耗1.2吨硫酸,2024年国内磷酸铁锂产量预计突破200万吨,对应硫酸需求240万吨,占硫酸总表观消费量的6%,成为边际增量最大的下游。


企业如何锁定利润?三种策略拆解

策略一:硫磺—硫酸—磷肥一体化

拥有自备硫磺码头及磷矿资源的企业,可将硫酸成本控制在280元/吨以内,磷肥出口窗口期吨毛利可达600元,实现产业链利润最大化。

策略二:区域套利+仓储前置

在华东、华中主销区建设5万吨级酸罐,当西南地区冶炼酸出厂价与华东价差超过150元/吨时,通过铁路槽车或船运快速调货,赚取区域溢价。

策略三:废酸再生+高纯酸延伸

钛白粉、染料行业年产生废硫酸300万吨,采用高温裂解再生技术,可将废酸提纯至电子级(SEMI-C7),售价提升至1200元/吨,毛利率超过40%。

硫酸价格走势_硫酸生产工艺有哪些
(图片来源网络,侵删)

未来五年技术升级方向

  • 低温催化氧化:五氧化二钒催化剂工作温度由420℃降至360℃,转化器能耗下降8%;
  • 液硫直接电解:实验室阶段已实现SO₂电化学氧化,有望跳过转化工序,电耗再降20%;
  • 高浓度发烟酸联产:在现有装置增设发烟酸吸收塔,20%发烟酸溢价较98%酸高300元/吨。

  • 评论列表

留言评论