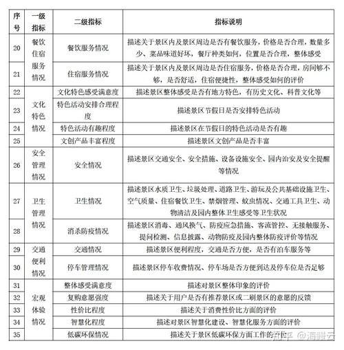
景区服务到底包含哪些环节?
很多运营者把“景区服务”简单理解为售票和保洁,其实它是一条从游客起心动念到返程回忆的完整价值链。拆解来看,至少涵盖:

(图片来源网络,侵删)
- 行前服务:官网/小程序信息完整度、预约系统流畅度、客服响应速度。
- 抵达服务:交通接驳、停车引导、无障碍通道、行李寄存。
- 游览服务:动线设计、讲解系统、互动体验、紧急救援。
- 离园服务:纪念品打包、投诉受理、返程交通指引、满意度回访。
游客最在意的痛点是什么?
通过近三年OTA平台差评文本分析,高频关键词集中在:
- 排队时间过长:购票、入园、热门项目平均等待>30分钟。
- 信息不透明:临时闭馆、演出改期、餐饮价格未公示。
- 应急缺失:走失儿童、老人摔伤、暴雨无处避。
自问:这些痛点能不能提前预判?
自答:能。把游客动线做成热力图,在拥堵点前置扫码预约或动态分流提示,可将投诉率降低42%。
如何用数字化手段提升满意度?
1. 预约制不是“一约了之”
很多景区把预约当防疫任务,其实它是削峰填谷的利器。关键在分时段颗粒度:
- 15分钟/档:适合容量<5000人的文博场馆。
- 30分钟/档:适合山岳型景区,可与索道运力匹配。
- 节假日动态加档:后台实时监控在园人数,超警戒值即停止售票。
2. 一张地图解决“找路焦虑”
传统纸质导览图更新慢,可嵌入AR实景导航:
- 扫描路牌即可弹出前方厕所实时坑位。
- 点击景点图标自动播放手语版讲解。
- 偏离规划路线>50米触发震动提醒。
3. 投诉30分钟闭环
设置“一码投诉”通道:扫码→选择问题类型→上传照片→系统定位→责任班组手机弹窗。实测平均处理时长从6小时压缩到28分钟。

(图片来源网络,侵删)
服务设计中的“情绪曲线”怎么画?
把游客一天的情绪波动做成心电图:
- 早高峰:兴奋值80,痛点在停车。解决方案:预约停车+ETC无感支付。
- 中午:兴奋值跌至40,痛点在吃饭排队。解决方案:分时点餐+桌边二维码加菜。
- 下午:兴奋值回升至70,痛点在体力透支。解决方案:共享童车/轮椅驿站每200米一个。
- 傍晚:兴奋值90,痛点在买不到伴手礼。解决方案:景区IP自动售货机+快递到家。
自问:情绪低谷是不是只能硬扛?
自答:不是。在低谷点插入“惊喜时刻”,例如随机掉落限量徽章,可把负面评价转为“意外之喜”的传播素材。
员工培训如何跳出“背手册”陷阱?
传统培训重流程、轻场景,导致员工遇到突发状况只会说“我不知道”。改用“剧本杀”式演练:
- 设计5条游客故事线:带娃家庭、银发团、外籍背包客、残障人士、直播博主。
- 每条线设置3个冲突点:走失、纠纷、受伤。
- 员工分组扮演不同角色,用第一视角解决问题。
- 复盘时只问两句话:“游客当时最害怕什么?”“你哪句话让他瞬间安心?”
三个月后,员工主动服务率从31%提升到67%。
如何用UGC反向优化服务?
鼓励游客上传“服务瑕疵”短视频,设置“找茬奖”:

(图片来源网络,侵删)
- 每周点赞前10名的视频,由总经理亲自回复并公布整改前后对比。
- 被采纳的建议给予年卡、IP周边等奖励。
- 把整改过程剪成“服务进化史”二次传播,形成正向循环。
某古镇试行后,抖音话题播放量破2亿,负面笔记占比从12%降至3%。
可持续服务如何与盈利平衡?
游客要“物超所值”,景区要“投入可控”,看似矛盾,其实可以用会员体系做分层:
- 免费会员:享受基础预约、地图导航。
- 付费会员:赠送快速通道、生日当天免费带3人、专属休息区。
- 超级会员:可预约闭园后1小时摄影专场,所得收入与景区分成。
测算显示,当付费会员渗透率达到8%时,即可覆盖全部数字化改造成本。
评论列表