为什么关键词排名迟迟上不去?
很多站长每天更新文章、发外链,却发现核心词依旧在第3页徘徊。原因往往出在“策略”而非“勤奋”:

(图片来源网络,侵删)
- 关键词竞争度与网站权重不匹配
- 内容主题分散,无法形成聚合效应
- 外链质量低,甚至被算法识别为垃圾链接
网站SEO优化怎么做的第一步:精准选词
如何找到竞争低、流量高的长尾词?
自问:我的行业有哪些“未被满足”的搜索需求?
实操步骤:
- 用5118导出行业词库,筛选搜索量>100且竞价数<5的词
- 在知乎、小红书搜索同类问题,记录高赞回答中的关键词
- 通过Google Trends对比近12个月趋势,剔除季节性波动大的词
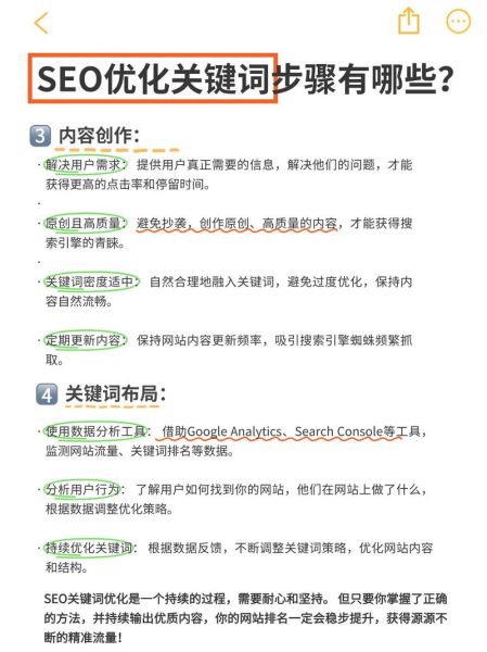
如何快速提升关键词排名的内容策略
为什么有的文章秒收却没排名?
因为搜索引擎评估的是“主题权威度”而非单篇质量。
正确做法:
- 建立内容集群:围绕主关键词创建5-8篇关联文章,用内链串联
- TF-IDF优化:用工具分析TOP10页面的相关词,确保覆盖率>80%
- 更新频率控制:新站每周2-3篇,老站可每日更新但需保持主题聚焦
技术SEO常被忽视的3个细节
自问:我的网站真的对搜索引擎友好吗?

(图片来源网络,侵删)
| 检测项目 | 达标标准 | 工具推荐 |
|---|---|---|
| 核心网页指标(CWV) | LCP<2.5s,FID<100ms | PageSpeed Insights |
| 结构化数据 | 至少部署Article、FAQ两种Schema | Google富媒体测试 |
| 重复内容 | 相似度<30% | Siteliner |
外链建设的“质”与“量”平衡
如何获得高权重行业链接?
案例:某B2B企业通过“资源置换”获得12个DR>70的链接
- 整理行业白皮书,在目录页标注“合作方”并附链接
- 联系行业协会,提供独家数据换取会员推荐位
- 针对失效的竞争对手外链,用Ahrefs导出后制作更优质替代内容
如何快速提升关键词排名的数据监控
自问:哪些操作真正带来了排名提升?
必须跟踪的3个维度:
- 关键词位置波动:用SerpRobot每日记录TOP50词
- 点击率(CTR)优化:标题带数字或年份可提升15%CTR
- 转化路径分析:通过Google Analytics查看排名词的实际成交率
常见误区与解决方案
误区1:盲目追求高指数词
解决:先用“地区+核心词”切入,例如“上海SEO培训”而非“SEO培训”

(图片来源网络,侵删)
误区2:忽视搜索意图
解决:搜索“苹果”时,电商页面无法竞争百科内容,需调整内容类型
误区3:过度依赖工具
解决:每月人工抽查20个关键词的SERP,观察算法偏好变化
```
评论列表