一、为什么越来越多企业瞄准进出口?
国内产能过剩、海外需求旺盛、政策红利叠加,让“卖全球、买全球”成为企业增长第二曲线。海关数据显示,2023年民营企业进出口占比首次突破50%,中小企业入场门槛正快速降低。

(图片来源网络,侵删)
二、进出口业务怎么做?从零到一的完整路径
1. 先自问:我的产品真的适合出口吗?
答:用“三看”模型快速判断:
- 看利润率:FOB报价≥国内售价×1.3才值得折腾;
- 看认证:欧美需CE/FCC,中东需SASO,缺认证=白忙活;
- 看物流:泡货、危险品、冷链,任何一条都会吃掉利润。
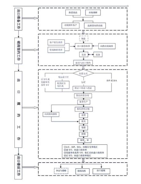
2. 进出口贸易流程详解:九步拆解
- 市场调研:用Google Trends+海关编码(HS Code)查近五年量价走势;
- 客户开发:阿里国际站+独立站+展会三线并行,重点盯采购节数据;
- 报价核算:FOB/CIF/DDP三种条款利润差异可达8%,务必算清;
- 合同签订:PI里隐藏“软条款”——如信用证47A附加条款,90%新人踩坑;
- 备货生产:加严QC节点,出口验货不过=整批退运;
- 订舱报关:深圳盐田港提前7天截关,上海洋山港提前5天,错过=改船期+罚金;
- 运输保险:CIF条款默认投保110%发票金额,可加保战争险、罢工险;
- 交单结汇:信用证交单后21天到账,TT预付30%定金防跑路;
- 退税核销:报关单、增值税发票、收汇水单三单匹配,逾期不申报视同放弃。
三、常见疑问快问快答
Q1:没有进出口权能做生意吗?
答:可以。三种合规方案:
- 买单出口:用货代抬头报关,但无法退税;
- 代理出口:找外贸综合服务企业,退税3%手续费;
- 1039市场采购:无票免税,单笔≤15万美元,适合小批量。
Q2:信用证和TT哪个更安全?
答:看客户资信。欧美大客户LC风险低,新兴市场建议TT30%+70%发货前付清。警惕“软条款LC”:如客检条款、第三方验货报告,极易被恶意拒付。
Q3:如何降低物流成本?
答:
- 重货走海运,泡货走空运;
- 长三角企业选上海港,珠三角选盐田/蛇口,内陆用中欧班列;
- 淡季提前锁舱,旺季用“海铁联运”绕开拥堵。
四、避坑指南:90%新手折在哪些环节?
1. 海关编码报错
案例:某企业将“LED灯带”报成“圣诞灯饰”,退税率从13%降到9%,一年损失40万。自查方法:用海关官网“商品归类”功能输入材质、用途、工作原理,比对监管条件。

(图片来源网络,侵删)
2. 原产地证造假
东南亚转口贸易中,伪造FORM E证书被马来西亚海关抽查,整柜货物当场扣留。正确姿势:提前在贸促会备案,出货前3天申请,证书信息与提单、发票完全一致。
3. 外汇核销逾期
新规:A类企业单笔业务超90天未收汇,系统自动降级为B类,次年退税比例下调。解决方案:用“出口收汇核销联”电子口岸卡在线申报,遇客户延期付款及时提交情况说明。
五、进阶玩法:如何用数据驱动选品?
1. 海关数据反向找蓝海
步骤:
- 登录海关总署“统计数据在线查询”;
- 输入HS Code,筛选近12个月进口量增速>50%的国家;
- 用Google Keyword Planner查该国对应英文关键词搜索量,双高即蓝海。
2. 独立站+谷歌广告精准获客
实操:
- 用Ahrefs挖竞争对手外链,复制其高转化落地页结构;
- 广告组按“产品+痛点”细分,如“led grow light for tomatoes”;
- 着陆页嵌入海关认证证书PDF,转化率提升27%。
六、2024年政策红利别错过
RCEP累积原产地规则:在成员国采购原材料可视为原产,关税直降5%-10%;
跨境电商综试区扩容:新增33个城市,9810出口模式退税周期缩短至7天;
外汇便利化试点:优质企业单笔等值5万美元以下无需报关单,直接入账。

(图片来源网络,侵删)
把握窗口期,用足政策,你的第一笔百万美元订单或许就在下个季度。
评论列表